
Бесплатные автобусы запустят в Кемерове ради горожан
Но только на время.
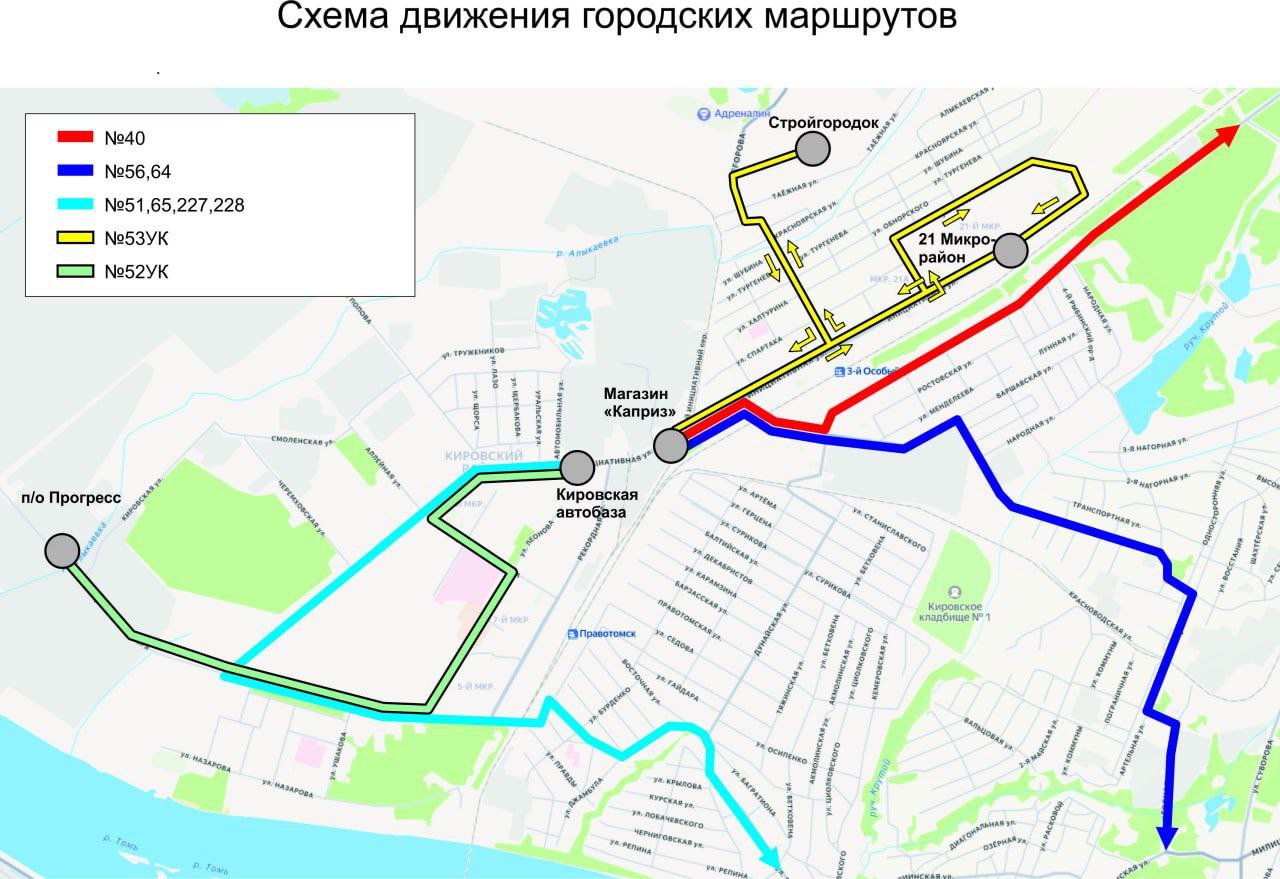
В Кемерове в эту пятницу запустят два бесплатных автобуса, на время ограничений на дорогах. Как сообщили в городской администрации, автобусы будут курсировать по маршрутам до 22:00 часов с 22 по 24 августа.
Автобус № 52ук «п.о. Прогресс — Кировская автобаза» поедет по маршруту: п.о. Прогресс, ул. 40 лет Октября, ул. Леонова, ул. Александрова, ул. Инициативная, остановка «Кировская автобаза». Автоус №53ук «остановка магазин Каприз — д.п. 21 микрорайон – Стройгородок» поедет по схеме: остановка «магазин Каприз», ул. Инициативная, ул. 1-й проезд, ул. Халтурина, ул. Инициативная, шоссе Егорова, ул. Стройгородок.
За проезд на этих автобусах платить не нужно.
Также напомним, что в этот период ряд автобусов в Кемерове будут курсировать по новой схеме.

